2月24日晚间,据生态环境部消息,《环境空气质量标准》(GB 3095—2026)(下称《标准》)已经批准为国家生态环境质量标准,并由生态环境部与市场监管总局联合发布。
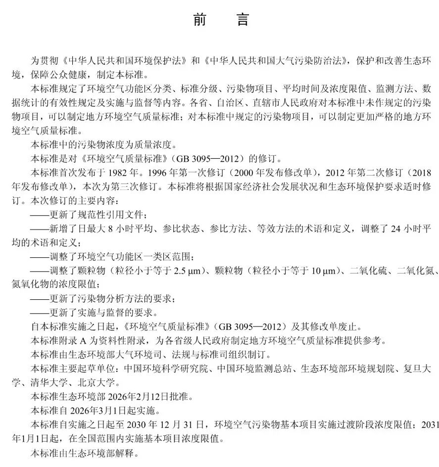
为贯彻《中华人民共和国环境保护法》和《中华人民共和国大气污染防治法》,保护和改善生态环境,保障公众健康,制定本标准。
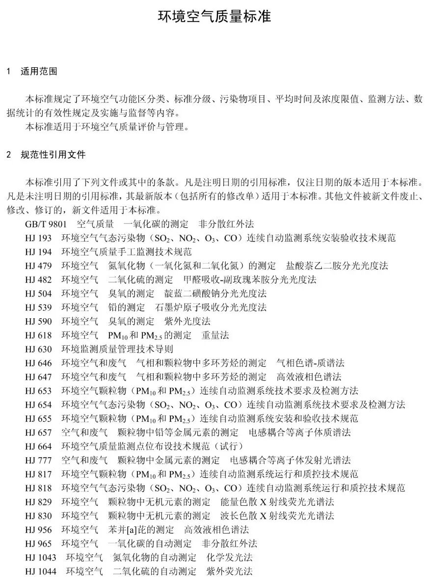
本标准规定了环境空气功能区分类、标准分级、污染物项目、平均时间及浓度限值、监测方法、数据统计的有效性规定及实施与监督等内容。各省、自治区、直辖市人民政府对本标准中未作规定的污染物项目,可以制定地方环境空气质量标准;对本标准中规定的污染物项目,可以制定更加严格的地方环境空气质量标准。
本标准中的污染物浓度均为质量浓度。
本标准首次发布于1982年。1996年第一次修订(2000年发布修改单),2012年第二次修订(2018年发布修改单),本次为第三次修订。本标准将根据国家经济社会发展状况和生态环境保护要求适时修订。本次修订的主要内容:
——更新了规范性引用文件;
——新增了日最大8小时平均、参比状态、参比方法、等效方法的术语和定义,调整了24小时平均的术语和定义;
——调整了环境空气功能区一类区范围;
——调整了颗粒物(粒径小于等于2.5μm)、颗粒物(粒径小于等于10μm)、二氧化硫、二氧化氮、氮氧化物的浓度限值;
——更新了污染物分析方法的要求;
——更新了实施与监督的要求。
自本标准实施之日起,《环境空气质量标准》(GB 3095—2012)及其修改单废止。
关于发布国家生态环境质量标准《环境空气质量标准》的公告
生态环境部公告
2026年第13号
为贯彻《中华人民共和国环境保护法》和《中华人民共和国大气污染防治法》,保护和改善生态环境,保障公众健康,现批准《环境空气质量标准》为国家生态环境质量标准,并由生态环境部与市场监管总局联合发布。
标准的名称、编号如下:
《环境空气质量标准》(GB 3095—2026)。
依据有关法律规定,以上标准具有强制执行效力。
以上标准自2026年3月1日起实施。自以上标准实施之日起,《环境空气质量标准》(GB 3095—2012)及其修改单废止。
以上标准内容可在生态环境部网站(http://www.mee.gov.cn)查询。
特此公告。
(此公告业经国家市场监督管理总局邓志勇会签)
生态环境部
2026年2月13日









