010-51164634
联系我们:
行业要闻
◇ “十五五”规划纲要丨提升退役风光设备高值化规范化利用水平
来源: | 作者:固废研究中心 | 发布时间 :2026-03-16 | 872 次浏览 | 🔊 点击朗读正文 ❚❚ | 分享到:


图片

中华人民共和国国民经济和社会发展第十五个五年(2026-2030年)规划纲要,根据《中共中央关于制定国民经济和社会发展第十五个五年规划的建议》编制,主要阐明国家战略意图,明确政府工作重点,引导规范社会主体行为。规划纲要对零碳园区、循环经济、固体废物治理、绿色制造等方面作出部署。



“十五五”时期经济社会发展主要目标




图片



图片

第四章

优化提升传统产业

图片




第一节 推动重点产业提质升级

图片
图片



坚持因势利导、分业施策,促进重点产业化解结构性矛盾、加快向中高端升级。推动钢铁、石化、船舶等产业结构调整,做强做优精品钢材基地、一流石化基地、高端船舶和海洋工程装备基地。推进电子信息、机械装备等全产业链创新,发展高端、短缺产品,加快突破关键零部件、元器件和专用材料。扩大轻工、纺织等优质产品供给。巩固提升建筑业竞争力。推动技术改造升级,发展智能制造、绿色制造、服务型制造,加快产业模式和企业组织形态变革。发展先进制造业集群,建设国家新型工业化示范区。加强全面质量管理,深入实施制造业卓越质量工程,增强质量技术基础能力。推进标准更新升级,严格安全、环保、能效、质量等规范管理,促进市场化兼并重组,推动落后低效产能有序退出。




第二节 提升产业链自主可控水平

图片
图片



实施产业基础再造工程,加快突破一批重大基础技术、工艺和产品,推进先进材料、跨尺度制造等创新应用。实施重大技术装备攻关工程,突破一批标志性重大技术装备。滚动实施制造业重点产业链高质量发展行动,建立健全产业链供应链安全风险评估和应对机制,持续增强稀土、稀有金属、超硬材料等竞争优势,加强重要战略性矿产高质高效综合利用。推进国家战略腹地建设和关键产业备份,建设战略性产业基地、物资储备基地和基础设施。建立产业基础竞争力调查制度,强化共性技术研发支撑能力。完善首台(套)、首批次、首版次应用政策。




第三节 健全产业健康有序发展促进机制

图片
图片



完善产业调控和政策体系,优化产业布局,加强要素协同保障。健全产能监测预警机制,采取规划引导、产能调控、价格治理、行业自律等措施,综合整治“内卷式”竞争。推动产业政策向普惠化和功能性转型,健全产业政策制定实施、信息披露、评估调整和退出机制。完善优质企业梯度培育体系,促进中小企业专精特新发展。合理降低制造业综合成本,加大中长期贷款和信用贷款对制造业技术创新、数智化转型、绿色发展等支持力度。实施制造业人才支持计划和专业技术人才知识更新工程,培养造就卓越工程师、大国工匠、高技能人才。


图片


图片

第四十七章

积极稳妥推进和实现碳达峰

图片


第一节 全面实施碳排放总量和强度双控制度

图片
图片


  坚持政策引导和市场激励相结合,稳步实施地方碳考核、行业碳管控、企业碳管理、项目碳评价、产品碳足迹等政策制度。建立碳达峰碳中和综合评价考核制度,科学合理分解碳排放双控目标,压实碳排放目标落实责任。建立行业碳排放管控机制,明确重点行业领域碳排放管理要求,协同推进产能治理和碳排放双控。健全重点用能和碳排放单位管理制度。强化固定资产投资项目节能审查和碳排放评价,新建和改扩建高耗能高排放工业项目实施碳排放等量或减量置换。制定产品碳足迹核算规则标准,发布重点产品碳排放限额标准,建立产品碳标识认证制度。完善碳排放统计核算体系和动态监测预警机制,常态化编制国家温室气体清单。扩大全国碳排放权交易市场覆盖范围,加快温室气体自愿减排交易市场建设。



第二节 推动重点领域节能降碳

图片
图片


深入开展节能降碳改造和控煤减煤,加快推进新增用电量由新增清洁能源电量覆盖,推动煤炭和石油消费达峰,单位GDP能耗下降10%左右。有力有效管控高耗能高排放项目,加快绿色低碳技术装备创新应用,有序推动符合要求的高载能产业向可再生能源资源富集区域转移,建设零碳工厂和园区。加强既有建筑和市政设施节能降碳改造,促进超低能耗和装配式建筑规模化发展,实施制冷能效提升和绿色照明行动。加快热力系统绿色低碳转型,因地制宜开展余热资源利用和非化石能源供热,有序推进供热计量改造和按热量收费。推动交通动力低碳替代,加快货运、公共领域电动化和绿色燃料车船应用,提高大宗货物铁路、水路运输比重和新能源汽车运输比重。提升算力设施、5G基站等新兴领域用能效率。健全重点领域能效诊断机制,深入实施能效标识和能效“领跑者”制度。深化绿色低碳高质量发展先行区建设。



第三节 提升应对全球气候变化能力

图片
图片


坚持减缓与适应并重,全面控制温室气体排放,积极应对气候变化不利影响和风险。加强非二氧化碳温室气体监测管控,提升生态系统碳汇增量,健全碳汇监测核算体系。完善适应气候变化工作体系,强化气候变化对关键脆弱领域区域风险影响评估,提升应对气候变化特别是极端天气能力。积极参与和引领全球气候治理,坚持共同但有区别的责任原则,全面落实联合国气候变化框架公约及其巴黎协定,深化气候变化南南合作。

图片


图片

第四十八章 

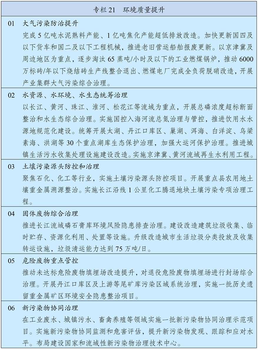
持续改善环境质量

图片


第二节 加强环境风险防控

图片
图片


常态化管控生态环境风险,有效保障公众健康安全。实施固体废物综合治理行动,积极推进源头减量、过程管控、末端利用和全链条无害化管理,提升固体废物处置规范管控水平。强化危险废物全过程监管,重点管控重金属污染风险,开展废渣、矿山、尾矿库等历史遗留隐患排查整治。深入推进新污染物治理,建立持久性有机污染物、内分泌干扰物、抗生素、微塑料等协同治理和风险管控体系。推动核设施高标准设计、高质量建设、高水平运行,深化首堆新堆安全监管,加强老旧设施退役治理和放射性废物处置,提升辐射环境监测能力。完善跨区域、跨部门联动的突发环境事件应急响应体系。开展重点区域生态环境健康风险评估。



第三节 健全现代环境治理体系

图片
图片


实施生态环境法典,健全责任体系、监管体系、法律法规标准体系,提高环境治理效能。落实各级党委政府及领导干部生态环境保护责任,深入推进中央和省级生态环境保护督察,提升督察支撑保障能力和监测监管现代化水平。持续建设国家生态文明试验区。开展美丽中国建设成效考核,建设美丽中国先行区。深入推进生态环境分区管控,加强同国土空间规划衔接,协同优化产业布局。加快落实以排污许可制为核心的固定污染源监管制度。更新污染物排放和环境质量标准,构建环境信用监管体系。


图片


图片

第五十章

加快形成绿色生产生活方式

图片


第一节 加强资源节约集约利用

图片
图片


  完善资源总量管理和全面节约制度,加强水、土地、矿产等资源全过程管理和全链条节约。提高水资源集约安全利用水平,全面落实水资源刚性约束制度,强化农业节水增效、工业节水减排、城镇节水降损,单位GDP用水量下降10%,农田灌溉水有效利用系数提高到0.6。提升建设用地利用效率,推广应用节地技术和节地模式,新增建设用地规模控制在2600万亩以内。提升矿产资源综合利用水平,全面推进绿色勘查和绿色矿山建设。促进循环经济发展,健全废弃物循环利用体系,在确保固体废物零进口前提下有序推进海外优质再生原料进口利用,发展壮大再制造产业,大宗固体废弃物年利用量达到45亿吨左右。



 第二节 健全绿色发展政策体系

图片
图片


  创新保护和投入激励机制,实施促进绿色低碳发展的财税、金融、投资、价格、科技、环保等政策。优化绿色税收制度,开展挥发性有机物环境保护税征收试点,落实支持资源节约和绿色产品使用的税收优惠。丰富绿色金融产品和服务,有序推进碳金融产品和衍生工具创新,健全金融机构绿色金融考核评价体系,鼓励提升绿色低碳领域投资比例。健全绿证交易机制,完善鼓励灵活性电源参与系统调节的价格政策。建立健全绿色低碳标准体系,推动引领国际规则标准完善和衔接互认。



第三节 开展绿色低碳全民行动

图片
图片


大力倡导简约适度、绿色低碳、文明健康的生活理念和消费方式。引导公众节约用水用电、反对铺张浪费、推广“光盘行动”、抵制过度包装、减少一次性用品使用,加快“以竹代塑”发展,优先选择绿色出行方式。鼓励企业提高绿色设计和制造水平,降低产品全生命周期能源资源消耗和生态环境影响。提高垃圾分类和资源化利用水平。健全绿色消费激励机制,拓展政府采购绿色产品范围和规模。



来源:新华社、风光设备循环利用专委会


转载此文是出于传递更多信息之目的。若有来源标注错误或侵犯了您的合法权益,请与我们联系,我们将及时更正。 邮箱地址:gfyjzx@126.com。

图片



为响应国家决策部署,深化新能源固废循环利用领域的学术技术交流与产学研协同创新,推动政策落地、技术转化与多品类协同循环,建筑材料工业技术情报研究所等单位定于4月17-19日江苏苏州召开新能源固废循环利用学术与技术交流论坛。论坛得到《电力科技与环保》期刊、中国循环经济协会退役风光设备循环利用专业委员会的大力支持。本论坛是第四届固废利用与低碳土木工程材料学术与技术交流大会的重要组成部分。

汇聚行业专家、企业代表,搭建交流合作、共促发展的优质平台,助力我国新能源固废循环利用产业高质量发展,诚邀各界嘉宾齐聚论坛,共启新能源固废绿色循环新征程!


部分精彩报告一览:



面向碱激发混凝土的废弃风电叶片消纳与利用

长沙理工大学 彭晖 教授/副院长

退役风电机组资源化路径与技术

国能龙源环保有限公司 何发泉 固废首席专家

“零废弃”愿景下退役风机叶片的全组分高值资源化利用研究

暨南大学 付兵 教授

城市矿山-废旧锂电池绿色高效增值化利用

西安科技大学 刘建伟 教授

真空和电磁定向分离技术在退役光伏组件和动力电池回收中的应用与优势

四川大学 雷云 研究员

退役晶硅光伏组件全组分回收及资源化利用研究

南京师范大学 郭飞宏 副研究员

退役风机叶片热解回收及产物循环利用研究

华北电力大学 徐明新 副教授

关于未来光伏回收产业发展的几点思考

中国科学院电工研究所 贾晓洁 副研究员

大型复合材料结构件循环利用的发展趋势与思考

中材科技风电叶片股份有限公司 王宝龙 博士/工程师

退役光伏组件新型回收模式的研究与探索

意诚智造(苏州)科技有限公司 张鑫 研发总监

退役风机叶片再生利用关键技术装备及推广应用

郑州众安环保技术有限公司

退役光伏层压件高效分选技术进展

武汉理工大学 李育彪 教授

更多专家报告持续更新中 ...... 


图片



  咨询(微信同):潘栋  18810191728   


图片

五大专题论坛

  • 固废基低碳胶凝材料制备与多场景应用论坛

  • 煤电固废环保处置与创新应用论坛

  • 新能源固废循环利用论坛(涉及退役风机叶片、退役光伏组件、废旧动力电池固废等新能源固废)

  • 工程渣土与淤泥处理利用论坛

  • 大宗固废处置与多元利用论坛(涉及钢渣、赤泥、尾矿、磷石膏、市政垃圾等各类典型固废和难利用固废)

同期活动

◆ 固废利用与低碳土木工程材料展览展示

◆ 固废基胶凝材料产业发展专题沙龙

◆ 固废利用战略性新兴产业转型专题研讨会

◆ 固废利用技术装备“走出去”交流会

◆ 参观考察

... ...



推荐阅读

◆ 二轮通知(附报告)丨第四届固废利用与低碳土木工程材料学术与技术交流大会

◆ 报告速递①丨固废基低碳胶凝材料制备与多场景应用

◆ 报告速递②丨煤电固废环保处置与创新应用

◆ 报告速递③丨新能源固废回收利用技术

◆ 专题论坛丨固废基低碳胶凝材料制备与多场景应用技术论坛

◆ 专题论坛丨新能源固废回收利用学术与技术交流论坛

◆ 专题论坛丨煤电固废环保处置与创新应用学术技术论坛

◆ 专题论坛丨工程渣土与淤泥处理利用及水利水电工程固废资源化技术交流论坛

◆ 专刊出版丨第四届固废利用与低碳土木工程材料大会征文启事

◆ 演讲征集丨第四届固废利用与低碳土木工程材料大会

◆ 展览预定丨第四届固废利用与低碳土木工程材料大会


图片



2025 第三届 安徽合肥




图片

2024 第二届 山东济南

图片

2023 首届 河南郑州